保険金給付
この事業は会員相互の協力により、わずかな負担で給付金が給付される
「勤労者共済 事業」であり、勤労者互助会の重要な事業のひとつです。
この事業が安全かつ円滑に運営されるよう「(財)全国勤労者福祉・共済振興協会」と 提携します。
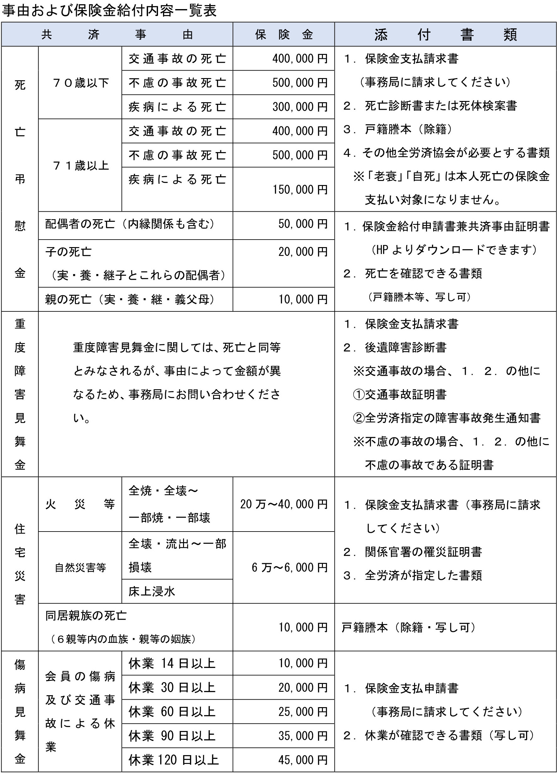
会員に給付する保険金は「事由および保険金給付内容一覧表」のとおりです。
詳細については事務局にお問い合わせください。
「勤労者共済 事業」であり、勤労者互助会の重要な事業のひとつです。
この事業が安全かつ円滑に運営されるよう「(財)全国勤労者福祉・共済振興協会」と 提携します。
会員に給付する保険金は「事由および保険金給付内容一覧表」のとおりです。
詳細については事務局にお問い合わせください。